
根据数字证书格式及密钥管理方式的不同,PKI也包括多种模式,如X.509模式、PGP模式、IBE/CPK模式、EMV模式等。X.509模式的PKI也叫做PKIX。由于X.509标准已是数字证书格式的标准现实,因此多数情况下PKI专门指PKIX。
1.PGP简介
实际上,PGP是一个基于公钥算法的加密软件,保护文件、电子邮件、VPN通信安全等功能。文件安全保护主要含文件或文件夹加密、硬盘或虚拟磁盘加密、文件粉碎或擦除等功能。安全电子邮件主要含邮件内容加密、邮件发送者身份认证等功能。
2.PGP密钥格式:密钥环
PGP为每个节点或用户给出一对数据结构,一个用来存放本节点或用户自身的公私钥对,另一个用来存放本节点清楚的其他用户的公钥,即私钥环和公钥环。
其中,User ID表示用户名称,通常用邮件地址表示;Private Key表示私钥,用口令加密存储,保存在Encrypted Private Key中;Public Key表示公钥;Key ID表示密钥唯一标识;Timestamp表示时间戳。私钥环与公钥环能借User ID或Key ID来索引。
3.PGP密钥管理
为有效解决好密钥与用户映射关系的难题,PGP引进了公钥介绍机制,原理是:
(1)公钥信任级别分为:最高信任、完全信任、接近信任、不信任、不认识。
(2)每个用户可用自己的私钥对他人的公钥签名。每个公钥能有多个他人的签名。
(3)向公钥环新增公钥时,如果能完全确认该公钥的拥有者,则该公钥的信任级别设定为最高信任。
(4)若新加公钥有多个签名,则借助公钥环中的签名对应公钥的信任级别,来确定该新公钥的信任级别。
PGP密钥管理实际是模拟现实生活中人和人的交往关系。公钥可以由单个朋友或多个朋友推荐,根据推荐者的信任程度自动把公钥分为不一样的信任级别,最后顺利获得用户参考确定对该公钥的信任程度。
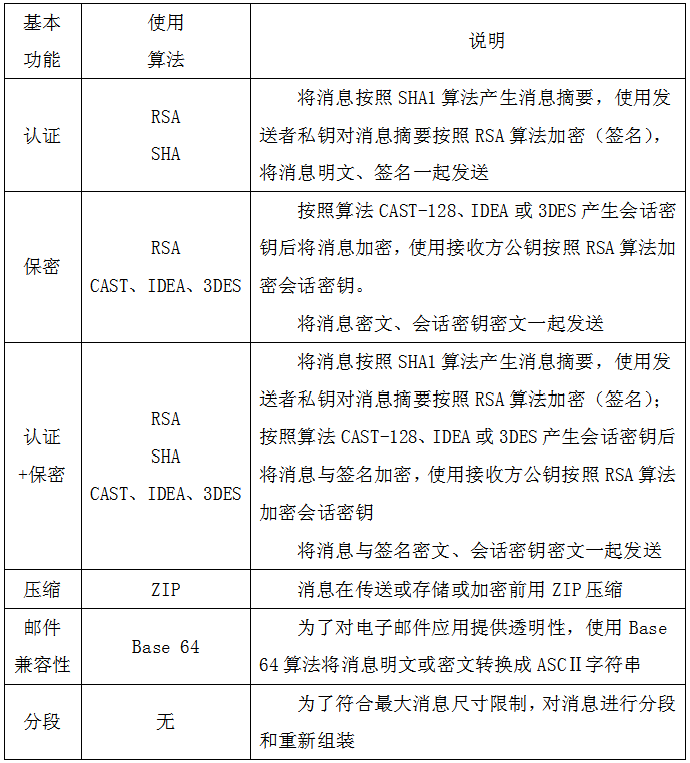
4.PGP密钥应用
PGP密钥应用主要含认证、保密、认证与保密、压缩、邮件兼容性、分段六种基本功能或服务,如下表所示。

